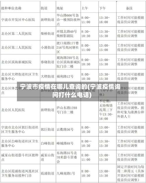
宁波市疫情在哪儿查询的(宁波疫情询问打什么电话)
本文目录一览:
- 〖壹〗 、宁波浙江万里学院疫情最新消息
- 〖贰〗、宁波哪里有疫情
- 〖叁〗、宁波防疫办电话24小时电话
- 〖肆〗 、宁波卫健委公告哪里看?
宁波浙江万里学院疫情最新消息
〖壹〗、月12日,浙江省宁波市两所高校出现初筛阳性感染者 ,其中浙江万里学院两名学生初筛阳性并启动3366名师生紧急转移,宁波大学一名教工初筛阳性后校园实行静态管理 。浙江万里学院两名学生初筛阳性首例感染者:4月12日中午,浙江万里学院钱湖校区一名大四学生初筛阳性 ,已接种3针新冠疫苗,采样送宁波市疾控中心复核。

〖贰〗、宁波浙江万里学院疫情最新情况:2022年4月12日中午,鄞州区报告1例新冠病毒初筛阳性感染者,为浙江万里学院钱湖校区大四学生。该生已完成新冠疫苗3针接种 ,采样已送宁波市疾控中心复核 。鄞州区已启动应急响应机制,开展流调溯源、隔离管控 、核酸检测等工作,并对居住场所进行环境采样检测及消毒。

〖叁〗、浙江万里学院新增1例初筛阳性感染者 ,3366名师生员工于凌晨3时许启动紧急闭环转运至隔离点。感染者情况:2022年4月12日晚,鄞州区在集中隔离点发现1例新冠病毒初筛阳性感染者,为4月12日中午通告确诊病例的密切接触者。
〖肆〗、浙江万里学院钱湖校区已于2022年4月22日6时起解除“三区”管控措施 。
〖伍〗 、日早上 ,浙江万里学院钱湖校区一名学生新冠病毒初筛呈阳性。以后,与该学生同寝的一名学生也检验出Dna呈阳性。对于此事,在宁波市、鄞州区疫情防控领导小组的辅导下 ,浙江万里学院全面推行静态数据管理方法 。13日凌晨时分,该校2三万名全体师生病毒检测效果均为呈阴性。

宁波哪里有疫情
北仑区小港街道坟头乐朱田村。截至2022年8月19日,宁波新增1例新冠肺炎确诊病例 ,系在居家隔离观察期间例行核酸检测发现,隔离区域在北仑区小港街道坟头乐朱田村 。
月1日以来,宁波市北仑区累计报告新冠肺炎确诊病例23例,且病例高度集中在北仑区申洲公司制衣三部车间。针对此次疫情 ,宁波市相关部门已迅速展开流调和排查工作,累计排查密接人员3387人,次密接人员980人 ,参照密接人员管理8526人,并均已按要求落实了管控措施。
宁波慈溪市观海卫镇塘下村古师路187弄10号、古师路178号盛德乐超市 、意仕达道口北煤气店有疫情最新情况 。根据相关资料了解到,截止2022年11月27日了解到宁波市新增1例新冠肺炎确诊病例、19例新冠肺炎无症状感染者。近来上述病例已闭环转运至定点医院 ,已排查到的密接人员均已落实相应管控措施。
中风险地区范围 临江小区:位于宁波市镇海区蛟川街道,因疫情防控需要被划定为中风险区域 。宁波阿尔卑斯电子有限公司:同样位于镇海区蛟川街道,与临江小区同步列为中风险地区。其他区域:浙江省内除上述两处外 ,所有地区均为低风险地区,未报告中风险或高风险区域。
海曙区、鄞州区 、江北区。截止到2022年12月5日,宁波的海曙区、鄞州区、江北区有疫情 。疫情指疫病的发生和发展情况。较大范围内出现的较大型疫情有重症急性呼吸综合征(SARS) 、甲型H1N1流感及新型冠状病毒肺炎。
宁波防疫办电话24小时电话
宁波防疫办24小时电话是057487680042 。宁波市疾病预防控制中心是在原宁波市卫生防疫站基础上于2001年12月组建而成。
宁波防疫中心电话0574-87680042(应急值班电话);87680163(上班时间)。
宁波市疾病预防控制中心的电话是0574-87680042 。而余姚市疾病预防控制中心则可通过0574-62674528联系。慈溪市的疾控中心同样可以拨打13706741886。
余姚防疫办24小时电话057462670762 。余姚 ,浙江省辖、宁波市代管县级市,位于浙江省东部宁绍平原。东与江北区、海曙区相邻,南枕四明山,与奉化区、嵊州市接壤 ,西连上虞区,北毗慈溪市,西北于钱塘江杭州湾中心线与海盐县交界。
电话:0574-56803615 。宁波 ,简称“甬 ”,是浙江省辖地级市 、副省级市、计划单列市、Ⅰ型大城市 、上海大都市圈重要城市,国务院批复确定的中国东南沿海重要的港口城市、长江三角洲南翼经济中心。截至2021年 ,全市下辖6个区、2个县 、代管2个县级市,总面积9816平方公里。
在宁波余姚,市民如发现重大疫情线索或存疑人员 ,可以拨打市长热线12345,或联系市疾控中心及各区疾控中心,亦可与当地村(社区)网格员取得联系。宁波市康宁医院(心理询问中心)提供24小时心理援助服务 ,市民若有心理压力,可拨打81859666或12320寻求帮助 。
宁波卫健委公告哪里看?
宁波卫健委公告可以在宁波市卫生健康委员会(宁波市疾病预防控制局)官方网站以及宁波市镇海区卫生健康局通知公告板块查看。具体介绍如下:宁波市卫生健康委员会(宁波市疾病预防控制局)官方网站:这是获取宁波卫健委公告最权威、最全面的渠道。
宁波市卫生健康委员会部分直属事业单位2025年8月8日公示了12位拟聘用人员,公示期为7个工作日 。此次招聘主要针对卫生健康领域的高层次人才,涉及临床医学、公共卫生等专业岗位。具体名单可通过宁波市卫生健康委员会官方网站的公示公告栏目查询 ,或直接访问相关链接获取附件信息。
获取公告的可靠渠道官方网站:各招聘单位(如医院 、卫健委)的官方网站会第一时间发布编制招聘公告,需定期查看 。宁波市考试网上报名系统:登录https://bmxt.nbhr.org.cn/,可查询全市卫生系统事业编制招聘的统一通知。
公示期7天内。通过查看宁波市卫健委事业单位官方网站信息显示 ,该事业单位是在公示期7天内通知上班 。事业单位是指国家为了社会公益目的,由国家机关举办或者其他组织利用国有资产举办的,从事教育、科技、文化 、卫生活动的社会服务组织。
卫健委的全国统一投诉热线为12320。虽然在夜间可能无法接通人工服务 ,但公众可以选取使用语音自助服务留下投诉信息 。待工作人员上班后,会及时处理这些留言中的举报内容。联系宁波市卫健委信访室或其他相关部门:宁波市卫健委信访室或其他相关部门可能设有夜间值班电话。
这两天,到医院和各检测点做核酸检测的市民多了起来 ,那么怎样在第一时间最快查询到自己的核酸检测结果呢?记者了解到,宁波市卫健委在“浙里办”APP“健康宁波”中全新上线了“核酸检测报告查询入口 ”,这也是近来宁波人查询自己核酸检测结果比较便捷、信息内容比较全的一种方式。
发表评论